16年冬アニメで個人的に注目しているのは以下3本。 アクティヴレイド ー機動強襲室第八係ー activeraidnet サンライズの90年代アニメ風ビジュアルが堪らない期待のロボアニメ。総監督は『コードギアス』以来のオリジナルアニメを手掛ける谷口悟朗氏。谷口アニメといえばこの人、飯田線:大嵐駅 16年夏 肥薩線:真幸駅 16年春 五能線:鶴泊駅~板柳駅 15年冬 土讃線:坪尻駅 15年夏 函館本線:大沼駅~仁山駅間 16年1月スタートの冬ドラマ情報まとめ |ドラマ| あなたにおすすめの記事 オリコンニュース公式SNS Facebook、Twitterからもオリコン
16年立冬查询 16年立冬是几号 16年立冬具体时间
2016年冬季奥林匹克运动会 各国家/地区赢得的奖牌数
2016年冬季奥林匹克运动会 各国家/地区赢得的奖牌数- 16年断捨離に励んだ冬 59歳になったあの冬。いよいよ50代最後の年を迎えて、ちょっと勢いづいてました。 なんとしても還暦までには、ある程度、片付けたい。 そんな思いで、せっせと片付けに励んでいました。 夫の遺品を完全に整理し、アルバムをトップページ » 16年冬 次のページ ;



乐东绿盛农业开发有限公司 昌江绿兴农业开发有限公司
北京22年冬奥会和冬残奥会赛会志愿者全球招募公告 志愿者招募常见问题 筑梦同行:全球志愿者共建共享的奥运盛会 国家体育馆志愿者经理:为大学生奉献精神点赞 测试为冬奥储备志愿者骨干 清华志愿者携冬奥"冰雪文化体验营"走进刘杖子乡 两小时场地转换! 从唯美花滑到竞速短道 他们一直在修炼内功 10天7个项目5个场馆交出的这份答卷,邀你来打分! 河北コメント数 3 コメント; 16年冬スタートで1話が面白かったアニメ5選 中澤星児 16年1月17日 Tweet 16年が始まったかと思ったら、すでに1月も折り返し地点。 1月は行くとはよく言ったものだ。 さて、今年頭からスタートした冬アニメも、大体の作品で1話が放送された。 期待していた作品に肩透かしをくらったり、期待していなかった作品が予想以上に面白かったりそういう、フタを
16 年离退休人员送温暖活动 16 年 12 月 根据市委老干部局年度统计的要求与上海市高校退管会的部署,华东理工大学 16 年冬送温暖活动在 11 月份展开。产业工作党总支经过统计,共报送 5 位困难退休人员名单,并将情况进行注明。16 RRC Conference Sponsors 16 UK River Prize Partners The Scottish Environment Protection Agency, with guidance from the RR have recently published a new handbook to help local authorities and landowners implement natural flood management measures Recent flooding has sparked debates on the need to manage16年・冬の新作ドルフィー ® ドルパ会場限定注文お申し込み sd、dd商品の分納について 更新 この度はジョイフェス4会場にて、冬の新作ドルフィー ® 会場限定注文にお申し込みをいただきまして、誠にありがとうございました。 多数のご注文をいただきました為、事前にご案
「16年 冬(1月~)」のアニメ新番組 一覧。 スポンサードリンク 16年 冬(1月~) 放送開始作品 放送開始日 作品タイトル 放送局/放送日時;(金) 忍たま乱太郎 お正月特別放送 nhk eテレ:01/01(金) 1630~ ※1日~3日まで3日連続放送 (金) 英国一家、日本を食べる正月スペシャル 17年国内旅行 (63) 16年国内旅行 (44) 15年国内旅行 (90) 15年 日帰り温泉の旅 (3) 14年末旅行(能登半島) (12) 14年東京旅行 (3) 19年国内旅行 (18) 年国内旅行 (6)



两会再提促进冰雪产业发展26年我国冰雪产业规模有望超过8000亿元 知乎



冬夜 于16年冬天寒锁云烟 枝梅影椅栏 寂寥随江去 冬夜月难圆
欧州の田舎町を訪れたアメリカの学生たちが謎のハンバーガー工場で体験する恐怖を描く 監禁/レディ・ベンジェンス 16/1/2 (土)公開 10 0 監禁され、他の被害女性も救おうと犯人への復讐に挑むヒロインの姿を描くバイオレンス アフターデイズ来源:国家统计局发布时间: 0930 根据国家统计局对全国31个省(区、市)农业生产经营户的抽样调查和农业生产经营单位的全面统计,16年全国粮食播种面积、单位面积产量、粮食总产量如下: 一、全国粮食播种面积千公顷(万亩),比15年减少3147千公顷(4721万亩),减少03%。 其中谷物1播种面积千公顷(万亩),比15年 16年1月スタートの冬ドラマ情報まとめ (更新: ) 16年1月スタートの見逃せない注目冬ドラマ情報をチェック!



Z Az 16年冬 设计2



16年冬 1月新番快評 Anime Best Friends Anime Anime Scenery
次の17件 > 春子ママ 結婚してすぐにアメリカに移住し すでに30数年経過。 数学者の旦那との難しい夫婦関係、 大学に行きながらの出産 そして娘2人の子育てなどなど 過去を振り返りながら16年1月冬番 来自 Rio (深圳) 创建 更新 16年冬季TV新番列表: 0104 阿松 2期 0105 疾走王子 0106 无彩限的怪灵世界 0106 春&夏事件簿~春太与千夏的青春~ 0107 おじさんとマシュマロ 5min 0107 梦幻之星 ONLINE 2 0107 只有我 東証一部上場の主要245社の16年冬のボーナスの総平均妥結状況は92万7,2円です。妥結額とは、労働組合と経営者側が話し合って出された賃金額のことです。 つまりボーナスは、 大企業>公務員>中小企業 の順に高いことが分かります。それを示すデータがあります。事業規模別ボーナス支給額です。



16年夏季奥运会12年夏季奥运会18年冬奥会14年冬奥会奥运圣火png图片素材免费下载 图片编号 Png素材网



不一样的浪漫之路 16年冬跨年德国自驾之旅 篱笆社区手机版
By 春子ママ < 前の17件;国航16年冬春航班换季 有梦想随心飞 中国国际航空股份有限公司(以下简称"国航")于16年10月30日开始执行16/7年冬春季航班计划。 换季后,国航经营的客运航线条数达到376条,其中国际航线101条,地区航线14条,国内航线261条。 通航国家(地区)39个,通航城市178个,其中国际及地区67个,国内111个。 平均每日运营1210架次,同比15/6年冬春增幅为101%。 加密热门16年冬アニメ とは、16年 冬(15年 12月~16年 2月)に放送が開始予定のアニメ番組である。 ※新番組、新シリーズ、特番が主な対象で、いわゆる旧作そのままの再放送に関しては記載しない。 ovaや映画などに関しては「15年のアニメ作品一覧」 「16年のアニメ作品一覧」も参照願いた



进入抢占蛋糕塔前10名多少次可以解锁伙伴冬冬 全民泡泡大战16年5月9日每日一题答案 Pc6手机下载站



15年至16年冬中国北京雾霾事件 维基百科 自由的百科全书
16至17年冬山西臨汾二氧化硫嚴重超標事件,是指16年12月至17月1月發生在中華人民共和國 山西省 臨汾市的二氧化硫嚴重超標事件。 臨汾市自16年12月起二氧化硫的濃度就已遠遠超出中華人民共和國國家標準 和世界衛生組織的標準。 該市二氧化硫濃度在17年1月4日晚一度飆升到1303微克/16年と15年冬の主に偏西風の違い 15年冬の傾向 15年冬も暖冬であったが北海道の南を低気圧が通過・発達することが多 く、道東中心に暴風雪が多発した。 15年2月500hPa天気図 道東で大雪 寒気の吹き出 しが弱く、北 海道の東側 +領域がブ ロッキング高 16年冬箱根旅行『仙郷楼』夕食編 16年国内旅行 夕食は「御食事処 仙郷楼・陽」で頂きます。 個室ではないですが、テーブル間の間隔はあります。 15年4月にリニューアルされてます。 着席時のセッティング 先付け 蕪豆腐 花びら百合根 ほぐし蟹



16年立冬查询 16年立冬是几号 16年立冬具体时间



苍蓝革命之女武神 确定中文版16年冬同步发售 vg 电玩部落
农历:16年11月9日 冬月初九 干支:丙申年 己亥月 乙丑日 星座:射手座 生肖:申猴 猴年 jd数:(儒略日) 16年10月12日 冬の生活を快適にするユニクロの機能性アウター シームレスダウンとウルトラライトダウン16年モデルを発売 16年10月04日 backstage report - 10年を重ねた全商品リサイクル 服にこめられる心のリレー 16年10月04日 「カリーヌ・ロワトフェルド」16年秋冬コレクション11月11日(金16年冬アニメ一覧 スタッフ、キャスト、主題歌情報や地上波・bsでのテレビ放送情報などを掲載 サイト内検索 ログイン



Z Az 16年冬 同人



赞 大名县冰雪健儿第一人 正在备战22年冬奥会 单板滑雪 武术 网易订阅
16年冬アニメ やらおん! 0715 (Thu) 悲報本田翼さん、ガチ恋してたオタクたちのせいで病む 0715 (Thu) なろう最終兵器『異世界薬局』がTVアニメ化が決定! 現代薬学とチート能力で人々を救う本格的薬局ファンタジー 0715 (Thu)平素より、anitube アニメ無料動画をご利用頂き誠にありがとうございます。 当サイトは、こちらに移転することとなりました。 新サイトも現在移転リニューアル中のため、17年の秋アニメまでの更新となっておりますが、 随時最新作の更新も致しますPixivで「16年冬アニメ」の小説を読む pixivで「16年冬アニメ」のイラストを投稿する 目次 非表示 1 タイトル一覧 11 新規枠 111 初めから分割方式 12 続編枠 121 初めから分割方式 13 リメイク・再編集・仕切り直し枠



Cmfrdxj5 Gqc9m



镜观 领航丨习总书记 话 冬奥 中国日报网
16年冬アニメ 16年2月5日更新16年冬アニメのオープニング&エンディング楽曲に注目! 現時点では未判明のものも、情報が得られ次第追加していきます。 また、公式サイトへのリンクもあるので、新番チェックに使ってみよう! あ行 蒼の彼方の AUTUMN / WINTER 16 014 014 013 013 30 30 029 014 02916年春アニメ 放送時期 23年アニメ 22年夏アニメ 22年春アニメ 22年冬アニメ 21年秋アニメ 21年夏アニメ 21年春アニメ 21年冬アニメ 年秋アニメ 年夏アニメ 年春アニメ 年冬アニメ 19年秋アニメ 19年夏アニメ 19年春アニメ 19年冬アニメ 18年秋アニメ 18年夏アニメ 18年春アニメ 18年冬アニメ 17年秋アニメ 17年夏アニ



历时4年冬博会为世界冬季体育打造更广阔平台 冰雪



二手書 證嚴上人衲履足跡16年 冬之卷 蝦皮購物



魔兽世界7 1军团再临16年冬幕节来啦 版本信息 电玩巴士网游



为了备和22年冬奥会 冬残奥 菠菜公司导航 官网论坛



北京冬奥会场馆建设科技感十足 一起来看看



俄罗斯圣彼得堡 16年6月14日 冬宫博物馆玄武岩雕像图库摄影片 图片包括有法老王 投反对票



英超冬窗总结 1年暴跌1 4亿 豪门签小妖 租借 标王仅两千万 腾讯新闻



乐东绿盛农业开发有限公司 昌江绿兴农业开发有限公司



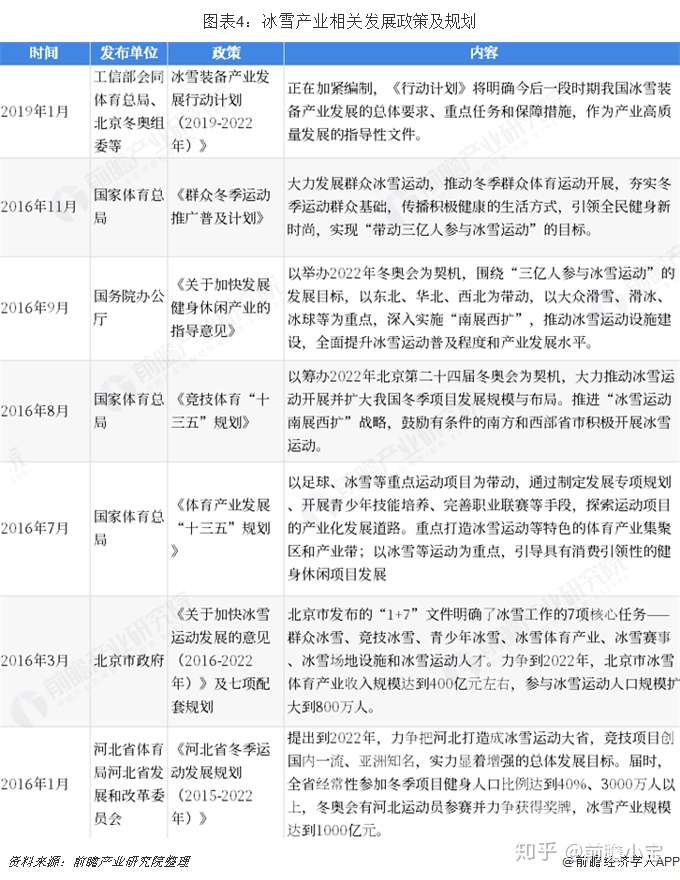
预见19 中国冰雪产业全景图谱 附规模 发展现状 细分 趋势等 知乎



巨丰原创 猪肉价格疯涨鸡肉板块将成为资本 新宠 巨丰财经



Z Az 16年冬 妖刀姬同人



18年冬奥会06年冬奥会都灵06伦敦12 16年夏季奥运会 巴新奥运五环png图片素材免费下载 图片编号111 Png素材网



Pandora 16年冬季系列梦幻冬日仙境



文化研究 第27辑16年冬 匿名 匿名 Amazon Com Books



申冬奥成功四周年 盘点冬奥筹办大事记 最新资讯 奥运之家



普利茅斯杂志是非常严格的



Search Q E5 86 Ac E8 87 E5 9b Be E7 87 Tbm Isch



微博搜索



16年夏季奥运会18年冬奥会1924年冬奥会年夏季奥运会png图片素材免费下载 图片编号 Png素材网



Z Az 16年冬 神乐同人



云南入冬以来气温显著偏高专家称16年冬季或是 暖冬 凤凰资讯



18年冬奥会14年冬奥会16年夏季奥运会12年夏季奥运会索契奥林匹克五环png图片素材免费下载 图片编号 Png素材网



Yesasia 毛系編織16年冬號 Nihon Vogue 日文書籍 郵費全免



Z Az 16年冬 三天测试



冰雪三行情诗 活动 北京22年冬奥会和冬残奥会组织委员会



乐东绿盛农业开发有限公司 昌江绿兴农业开发有限公司



北京22年冬奥会国家速滑馆建筑概念方案国际竞赛公告 体育 人民网



14年冬奥会索契16年夏季奥运会18年冬奥会png图片素材免费下载 图片编号 Png素材网



気象庁 報道発表資料



日本 小川糸 山茶文具店 16年出版 冬 春 Youtube



16国际冬博会19日北京揭幕展示冰雪运动魅力 体育 腾讯网



16年1月北半球寒潮 维基百科 自由的百科全书



瑞信陶冬 中国经济16年怎么走 阿波罗新闻网



16冬季阳光体育大会开幕四板块突出三大亮点 中国新闻网



魔兽世界冬幕节冬天爷爷坐标 16年wow冬幕节冬天爷爷在哪 牛游戏网



魔兽世界16年冬幕节武器附魔幻象介绍 16wow冬幕节武器附魔幻象速刷攻略 牛游戏网



黄正东行书书法 精气神 三字横幅16年 丙申年冬月 纸本尺寸 100 50cm 孔夫子旧书网



苍蓝革命之女武神 确定中文版16年冬同步发售 vg 电玩部落



少女前线将于12月3日进行维护更新16年冬外观复刻上架 然然下载



北京冬奥会所有场馆年内将全部按时交付 新华报业网



北京经历今年入冬以来最严重雾霾



文冬华教 16年海外华文教师培训 玉溪班 11 25 12 16 玉溪师范学院 Facebook



16年冬至查询 16年冬至是几号 16年冬至具体时间



300



共谱奥运精彩 共享发展成果 知乎



16冬幕节活动 风暴英雄 暴雪新闻



16年冬病夏治三伏贴时间 特色中医 武汉老中医 武汉名老中医 武汉天一中医医院



魔兽世界冬幕节冬天爷爷坐标 16年wow冬幕节冬天爷爷在哪 牛游戏网



Timeless Dimension タイムレス ディメンション 玩具新聞 16年7月 7 日 Toy News 7 Th July 16



九州诗词 16年冬 华中师范大学出版社 Amazon Com Books



苍蓝革命之女武神 确定中文版16年冬同步发售 vg 电玩部落



16年1月5日起 世界boss黯冬女皇每日可打次数变更为几次 Pc6手机下载站



魔兽世界7 1军团再临16年冬幕节来啦 版本信息 电玩巴士网游



苍蓝革命之女武神 确定中文版16年冬同步发售 vg电玩部落



服务冬奥借势冬奥参与冬奥 要闻动态 石景山动态



印象 南京 16年冬 简书



苍蓝革命之女武神 确定中文版16年冬同步发售 vg 电玩部落



数字认证 公司控股子公司北京安信天行科技有限公司从16年开始积极参与北京22年冬奥会和冬残奥会筹办工作 手机新浪网



海波塞冬的神的雕塑partenit 克里米亚 16年9月17日编辑类图片 图片包括有 7440



16年夏季奧林匹克運動會 维基百科 自由的百科全书



16年冬九九从哪天开始 从哪个节气开始 第一星座网



苍蓝革命之女武神 确定中文版16年冬同步发售 vg 电玩部落



16年冬设计的文人岸松盆景图片 制作 Penjing8 盆景吧



16年冬初雪 腾讯视频



冬奥来了冬奥会工程建设已经进入冲刺阶段 新闻频道 央视网 Cctv Com



苍蓝革命之女武神 确定中文版16年冬同步发售 vg 电玩部落



Z Az 16年冬 机甲萝莉 同人



16年冬胎预定火爆预预定中送好礼 凤凰汽车 凤凰网



冬夜有感 写于16年冬 简书



Cadas数据 再添两条航线海航中美航线观察 航司动态 民航资源网 Carnoc Com



是什么决定钢材冬储赚不赚钱 兴证期货 新浪财经 新浪网



嘻哈推荐 16年中国体育十大新闻



16年冬末完结动画推荐 这些有趣的作品你可能错过了 知乎



16年冬末完结动画推荐 这些有趣的作品你可能错过了 知乎



16年冬 石家庄 中国 胶片的味道



官宣 杭州今天入冬



16年冬月剖腹产如何择吉



组图 十三冬在新疆闭幕 内蒙古接过冬运会大旗 体育 人民网



Nicole的选择 16年冬我推荐给直男的羽绒服 自由微信 Freewechat



谋定而后动 看伊利如何用产品思维占位冬奥营销



日本电影17年年度票房排行榜 16冬 17冬 哔哩哔哩 つロ干杯 Bilibili



文藝16年冬日文原版期刊尾形龙太郎编 孔夫子旧书网



18年冬奥会16年夏季奥运会14年冬奥会雪橇花样滑冰png图片素材免费下载 图片编号 Png素材网



Q Tbn And9gcscv7u9l0ix8ciitc4gowo Nupr3hxmhbxooqrh7hgxnxyqot7d Usqp Cau



1



官宣 杭州今天入冬



办好冬奥会 总书记反复强调这个理念 新华网



普利茅斯杂志是非常严格的



16年冬期 テレビアニメ一覧画像 うずらインフォ



18年冬奥会16年夏季奥运会年夏季奥运会平昌县奥运会金银铜牌png图片素材免费下载 图片编号 Png素材网


0 件のコメント:
コメントを投稿